首页
B体育(中国)
B体育(中国)
产业链介绍
联系我们
新闻中心
企业新闻
党建专栏
营养健康
公司视频
B体育
员工风采
招商合作
全国招商
郑州渠道代理
品牌与产品
产品中心
品牌理念
饲料
奶卡使用网点
侵权打假
全站搜索
B体育在线登录
首页
B体育(中国)
B体育(中国)
企业介绍
企业文化
企业资质
企业荣誉
走进工厂
产业链介绍
乳品事业部
养殖事业部
饲料事业部
联系我们
新闻中心
企业新闻
党建专栏
营养健康
公司视频
宣传片
B体育
员工风采
招商合作
全国招商
郑州渠道代理
品牌与产品
产品中心
新鲜酸奶
新鲜牛奶
常温酸奶
常温牛奶
常温乳饮料
品牌理念
饲料
奶卡使用网点
侵权打假
官方热线:0371-56503777
售后热线:400-0808-234
您当前的位置 :
首 页
>
新闻中心
>
企业新闻
新闻中心
News
企业新闻
党建专栏
营养健康
公司视频
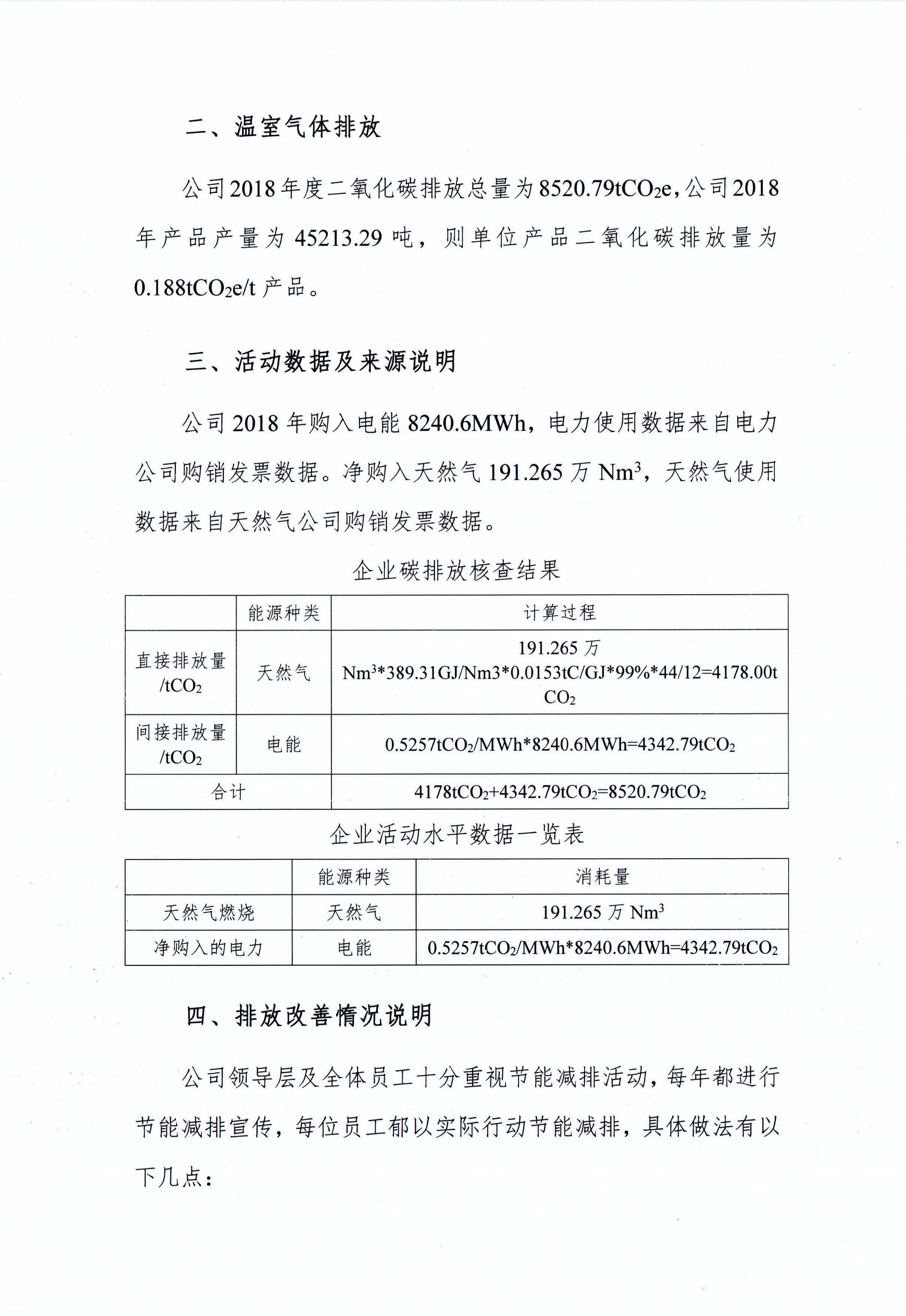
郑州B体育在线登录乳制品有限公司温室气体排放自查报告
2019-03-22 00:00:00
次
标签
0
本文网址:
/news/668.html
上一篇:
有害物质及化学品减量使用评估报告
2019-03-22
下一篇:
B体育在线登录履行社会责任经营情况
2019-03-22
近期浏览:
相关产品
相关新闻
目录
友情链接
link
中荷奶业发展中心
中国奶业信息网
中国乳制品工业协会
官方热线:
0371-56503777
售后:400-0808-234
招商:
400-0808-234
B体育在线登录
邮编:330520
Copyright ©2005 - 2013 河南B体育在线登录生物科技有限公司
豫ICP备16008321号
点击分享到:
技术支持:
祥云时代
关注官方微博
关注微信,订奶更快捷
华体会官方端网站登录入口
|
球友会在线登录_球友会(中国)
|
乐竞中国
|
OD在线体育网
|
德赢网页版
|
乐动在线登录官网
|
华体会在线登录官网
|
必赢(中国)biying·官方网页版
|